Beat365官方网站
设为首页
|
加入收藏
学校首页
学院概况
学院简介
学院领导
机构设置
规章制度
党建工作
基层组织
工会活动
师资队伍
教师名录
导师名录
教师风采
团学工作
团学组织
学子风采
人才培养
本科教育
研究生教育
招生就业
学科科研
科研平台
科研项目
科研成果
合作交流
国际交流
社会服务
审核评估
专业认证
校友工作
网站首页
>
审核评估
>
正文
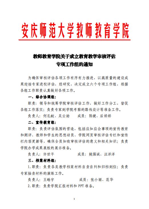
教师教育学院关于成立教育教学审核评估专项工作组的通知
作者:
时间:2024-03-21
点击数:
上一条:
教师教育学院“转作风、强教风、促学风”专项行动方案
下一条:
本科教育教学新一轮审核评估应知应会(一)