Beat365官方网站
设为首页
|
加入收藏
学校首页
学院概况
学院简介
学院领导
机构设置
规章制度
党建工作
基层组织
工会活动
师资队伍
教师名录
导师名录
教师风采
团学工作
团学组织
学子风采
人才培养
本科教育
研究生教育
招生就业
学科科研
科研平台
科研项目
科研成果
合作交流
国际交流
社会服务
审核评估
专业认证
校友工作
网站首页
>
学院新闻
>
正文
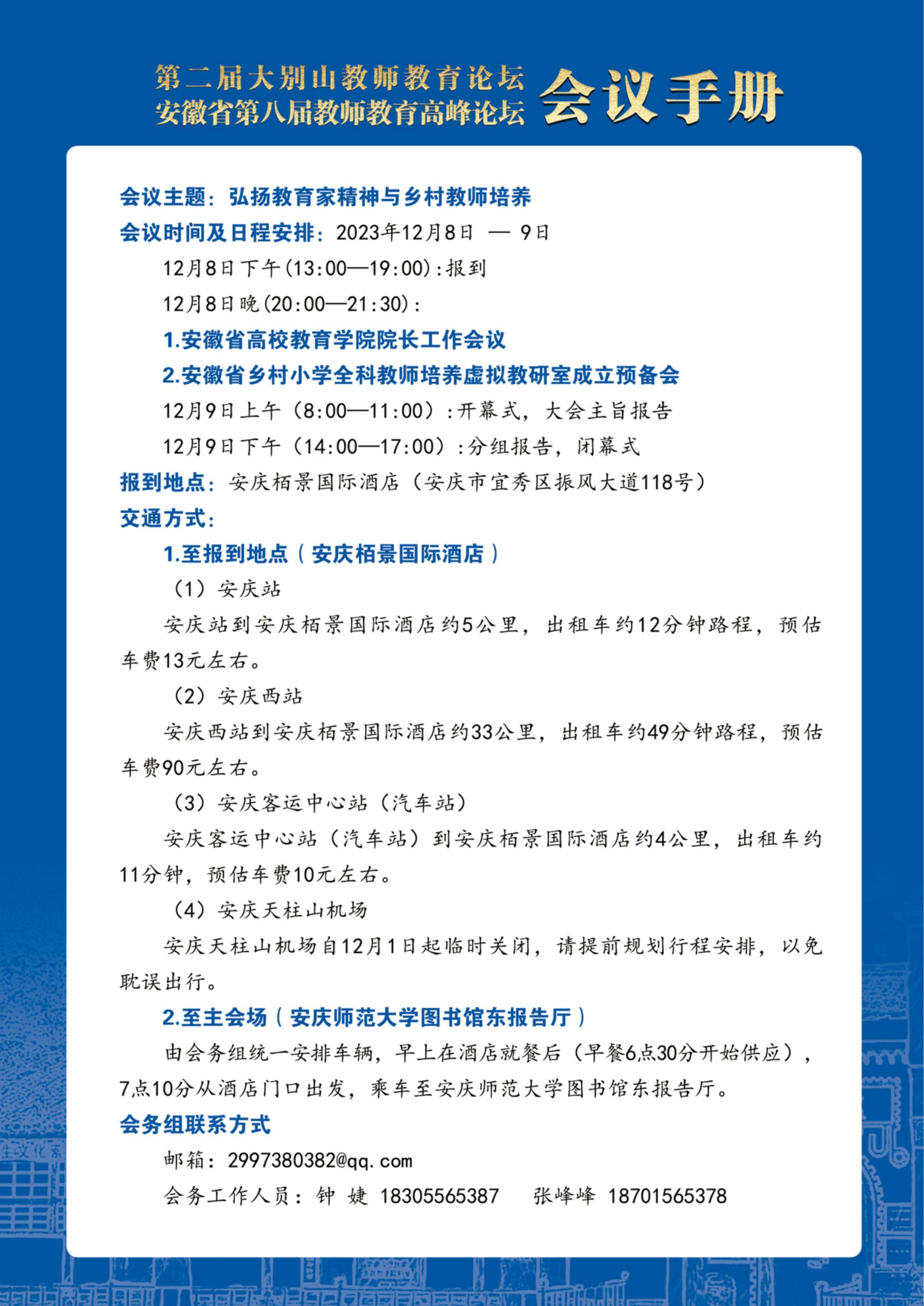
第二届“大别山教师教育论坛”暨安徽省第八届教师教育高峰论坛会议手册
作者:陈健
时间:2023-12-06
点击数:
上一条:
Beat365官网在2023年全国“田家炳杯”教育硕士教学技能大赛中喜获佳绩
下一条:
Beat365官网举办2023年大学生创新创业训练计划中期答辩会